Skip to content
Free Printable Flashcards
Alphabet, Numbers & Sight Words Flashcards PDF
Home
Printable Flashcard (Free PDF)
Home
Printable Flashcard
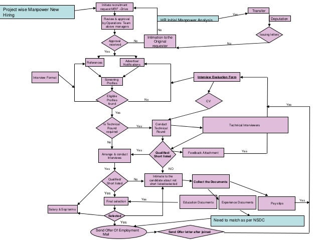
Recruitment Flow Chart
Recruitment Flow Chart
Download PDF
Streamlining Your Hiring Process with a Recruitment Flow Chart
Download PDF
Download PDF
Download PDF
Download PDF